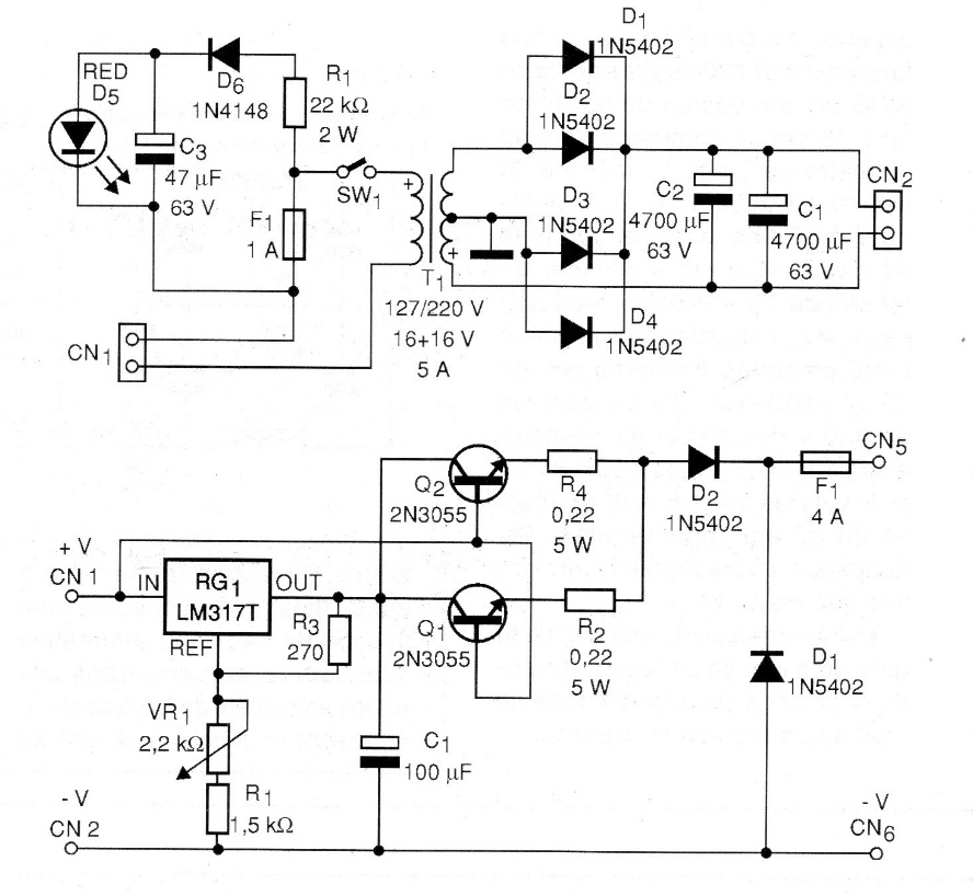
The 2009 project is based on the integrated circuit9 LM317T, an adjustable regulator with 3 terminals. The LM117 (LM117, 217 and 317) series of 3-terminal positive voltage regulators have components that can deliver up to 1.5 A with a voltage range of 1.2 V to 37 V. They are exceptionally easy to use and only two external resistors are needed to fix the output voltage. The described charger can supply currents of the order of 5 A to charge a car battery. 2 power transistors were added in parallel with the voltage regulator. The current adjustment is made by the variable resistor. Initially the charge current is increased, decreasing as it reaches full charge.




