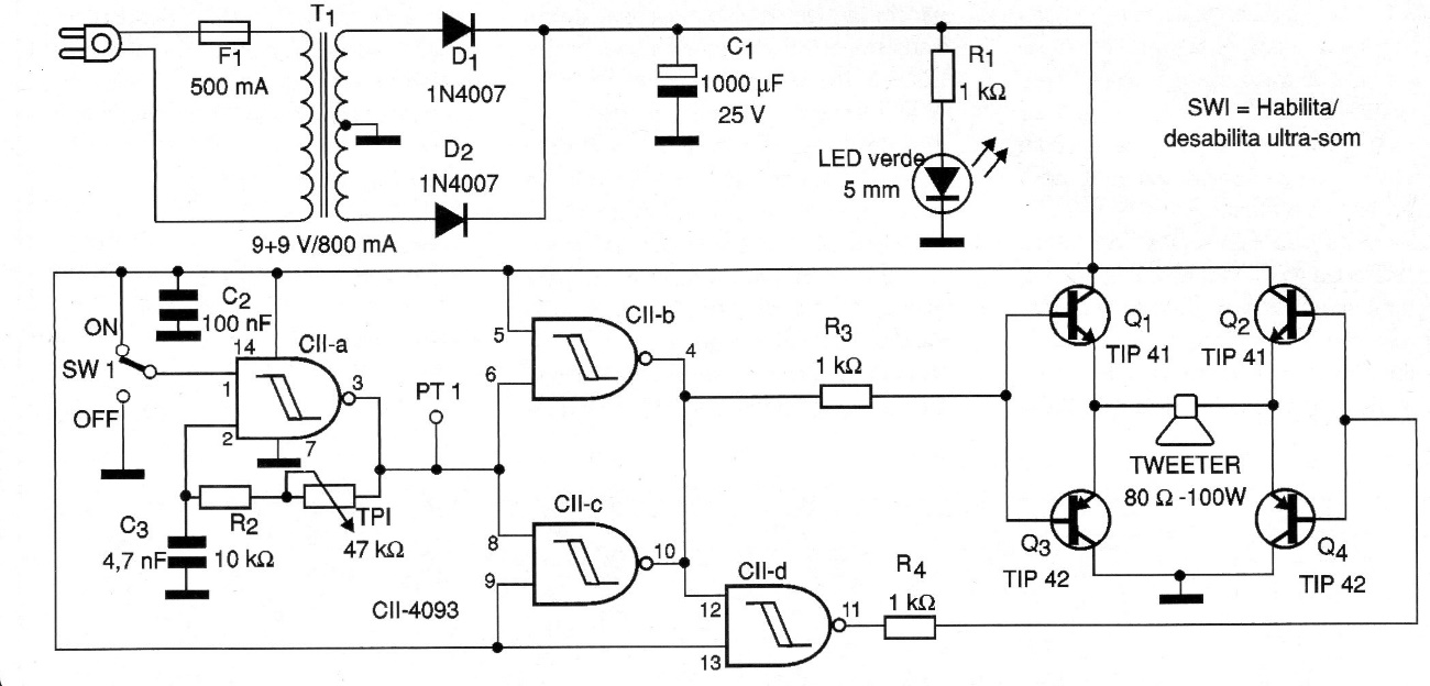
This circuit generates a strong audio tone that scares away mosquitoes. Care must be taken that, due to its potency, it can also cause discomfort to very close people and domestic animals.
The Texas Instruments TPA3100D2 integrated circuit (www.ti.com) consists of an efficient class D...
This selective filter can be used with the previous receiver (CB19446E) in a simple remote-control system....
This configuration, explored several times on this website, shows how to use a 3-terminal voltage...