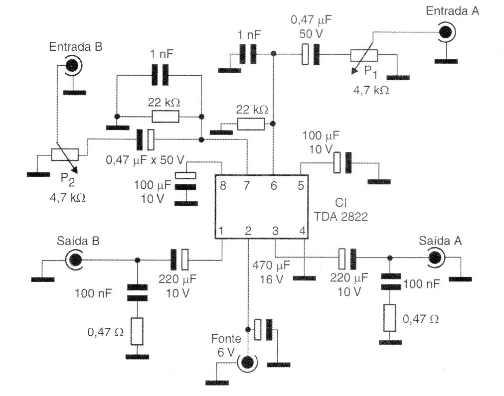
This small stereo amplifier is suitable for listening with low impedance headphones with excellent sound quality. The circuit is powered by a 6 V source or medium batteries, given the consumption. We found this circuit in a 2005 documentation. The integrated circuit used is not very common today.




