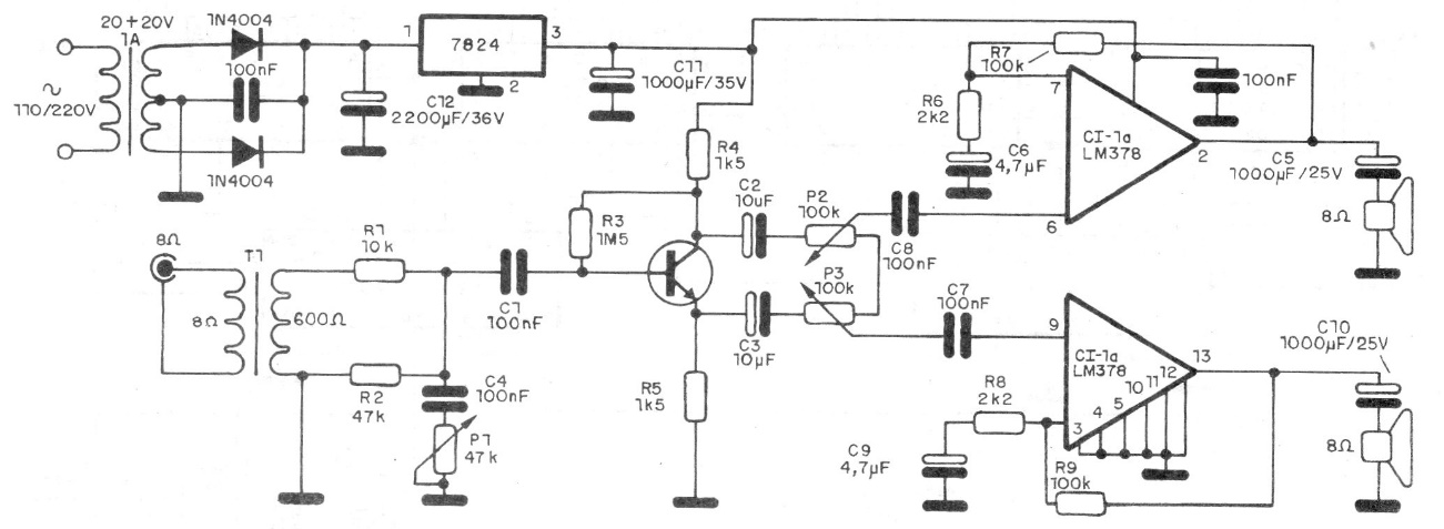
This circuit separates the signals from a monophonic amplifier with the reproduction in two speakers giving the impression of a stereo system. The power amplifier used is uncommon today, but more modern and more powerful integrated ones can be used instead.




