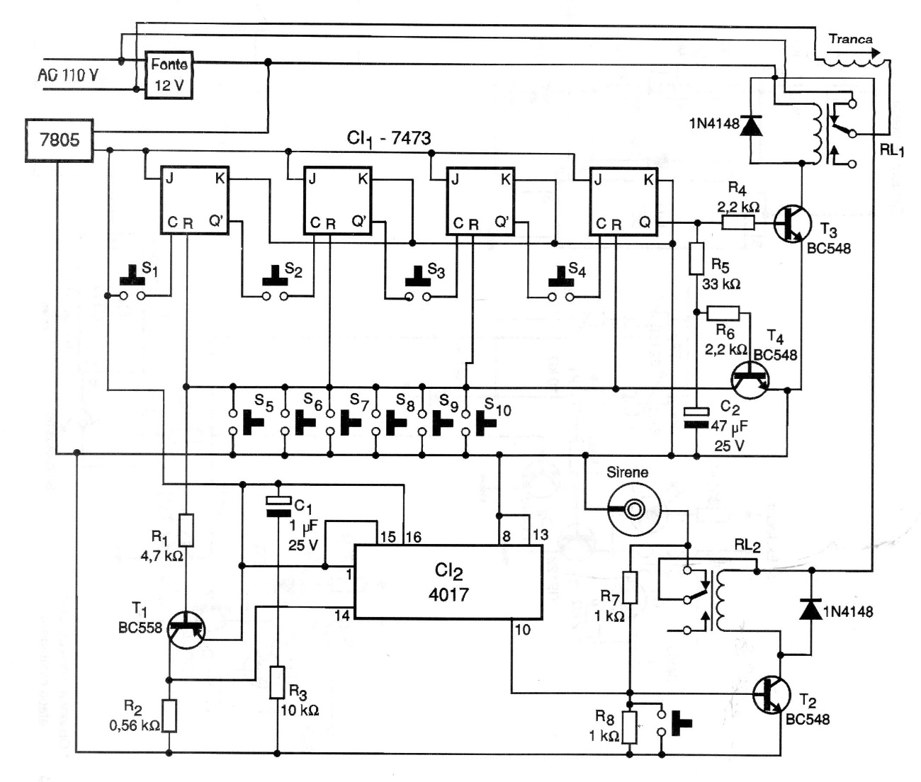
We found this circuit in a year 2000 documentation. It must be powered by a voltage of 5 V as it uses TTL integrated circuits. For the relay drive sector, the supply is 12 V, as this is the voltage of the relays used.
We found this circuit in a year 2000 documentation. It must be powered by a voltage of 5 V as it uses TTL integrated circuits. For the relay drive sector, the supply is 12 V, as this is the voltage of the relays used.