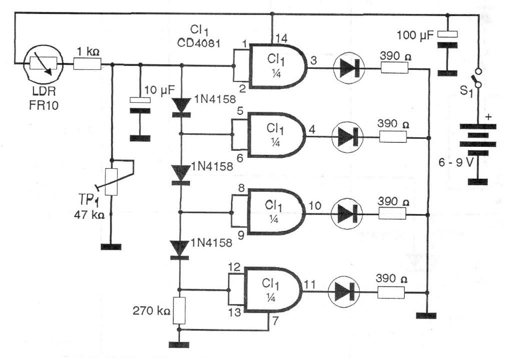
This simple Bargraph photometer with 4 LEDs was found in a 1997 documentation. The scale is adjusted in a trimpot and the sensor can be any common LDR. Power can be supplied by cells or battery.
For triggering high-powered loads connected to the power grid, nothing better than using TRIACs. For...
This simple circuit tests electrolytic capacitors from 1 uF with a working voltage above 12 V. The...
This circuit detects changes in magnetic flux in a coil as an external magnetic field moves. The...