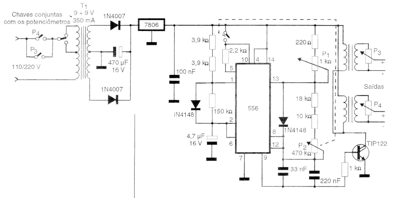
This circuit was found in a 1997 documentation. The signals are adjusted in a double 555 (556) and the transformers have 110 V primary with 6 V secondary. The voltage regulator integrated circuit must be equipped with a heat sink. The author of the project intended to sell it at the time. The outlet potentiometers are 10k.




