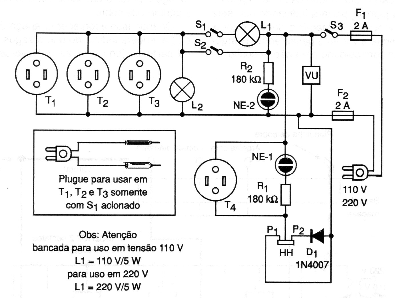
We found this circuit in a 2001 documentation. It consists of a system that allows the connection of several welders and devices up to 400 W in a system for the power network, relying on security. The operation indication is made by neon lamps and a common incandescent lamp.




