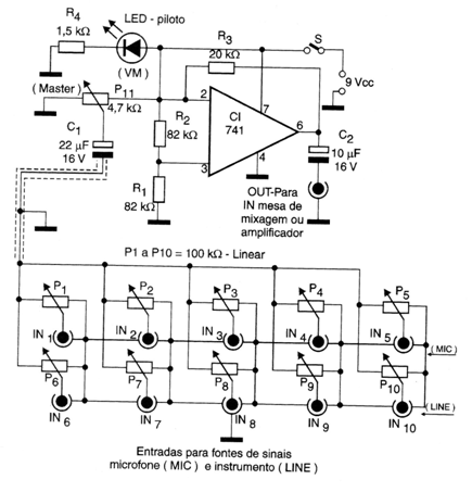
This circuit, from a 2005 documentation, brings together in a single device a mixer and a preamplifier with the operational 741. The supply can be made with voltages from 9 to 15 V and the signal input and output cables must be shielded.

This circuit, from a 2005 documentation, brings together in a single device a mixer and a preamplifier with the operational 741. The supply can be made with voltages from 9 to 15 V and the signal input and output cables must be shielded.
