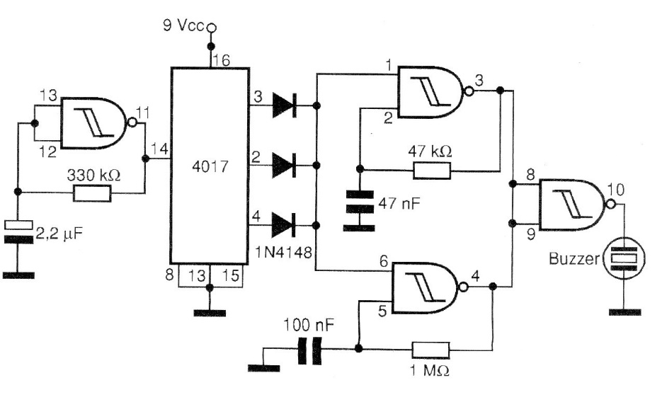
This circuit simulates the call tone of a telephone. The transducer is a high impedance capsule, and the power can be supplied with voltages from 5 to 12 V. The capacitors must eventually be changed to reach the desired sound.
This circuit simulates the call tone of a telephone. The transducer is a high impedance capsule, and the power can be supplied with voltages from 5 to 12 V. The capacitors must eventually be changed to reach the desired sound.