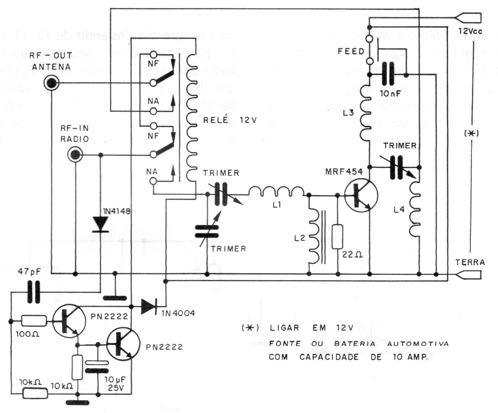
With the used coils and the power transistor this circuit amplifies the 5 W of a 11-meter transmitter to obtain a power of approximately 60 W. The circuit is from 1995 documentation and L1 is formed by 3 turns of wire 18 with 1 cm internal diameter and 1 cm long. L2 consists of 17 turns of wire wrapped in a ballpoint that results in a length of approximately 1.3 cm. L3 has 12 turns of wire 18 in the shape of 1 cm and L4 has 4 turns of wire 18 in the shape of 1 cm.




