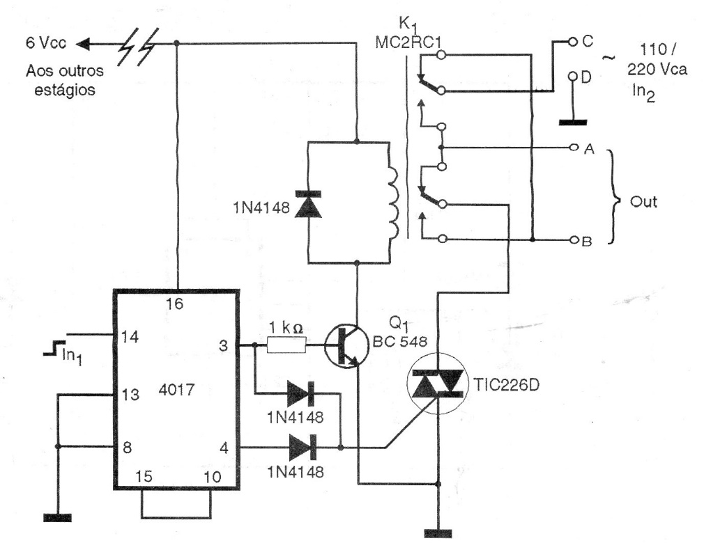
With this circuit, an external circuit can be controlled by turning it on or off and reversing it (if possible) through a relay. The triac must be equipped with a heat sink and the relay is 6 V or according to the power supply. The circuit acts as a shield for microcontrollers.




