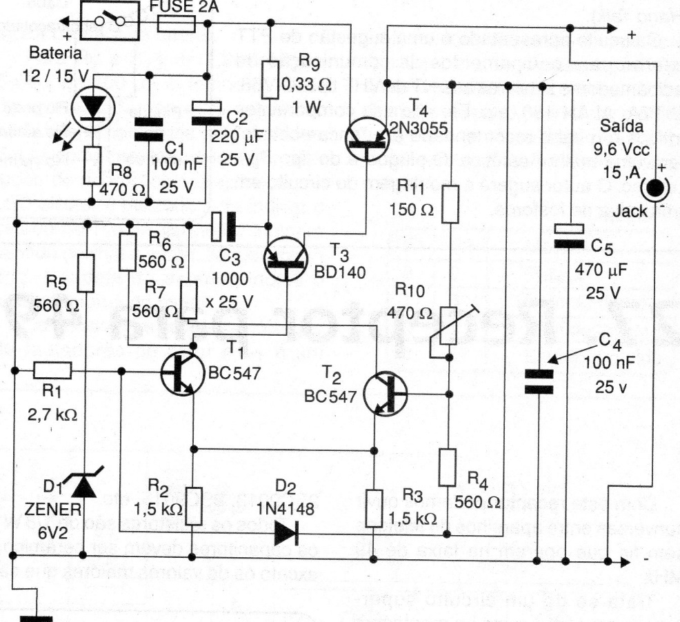
This circuit uses only transistors and was found in a 2003 documentation. Transistor 2N3055 must be mounted on a heat sink and the voltage is set to R10.
We found this circuit in an American 80's documentation. The resistors must be of high precision...
The circuit shown is a Pierce type oscillator and operates at the fundamental frequency of the...
In the circuit shown in the figure we have the way to excite a small speaker from a TTL output. The...