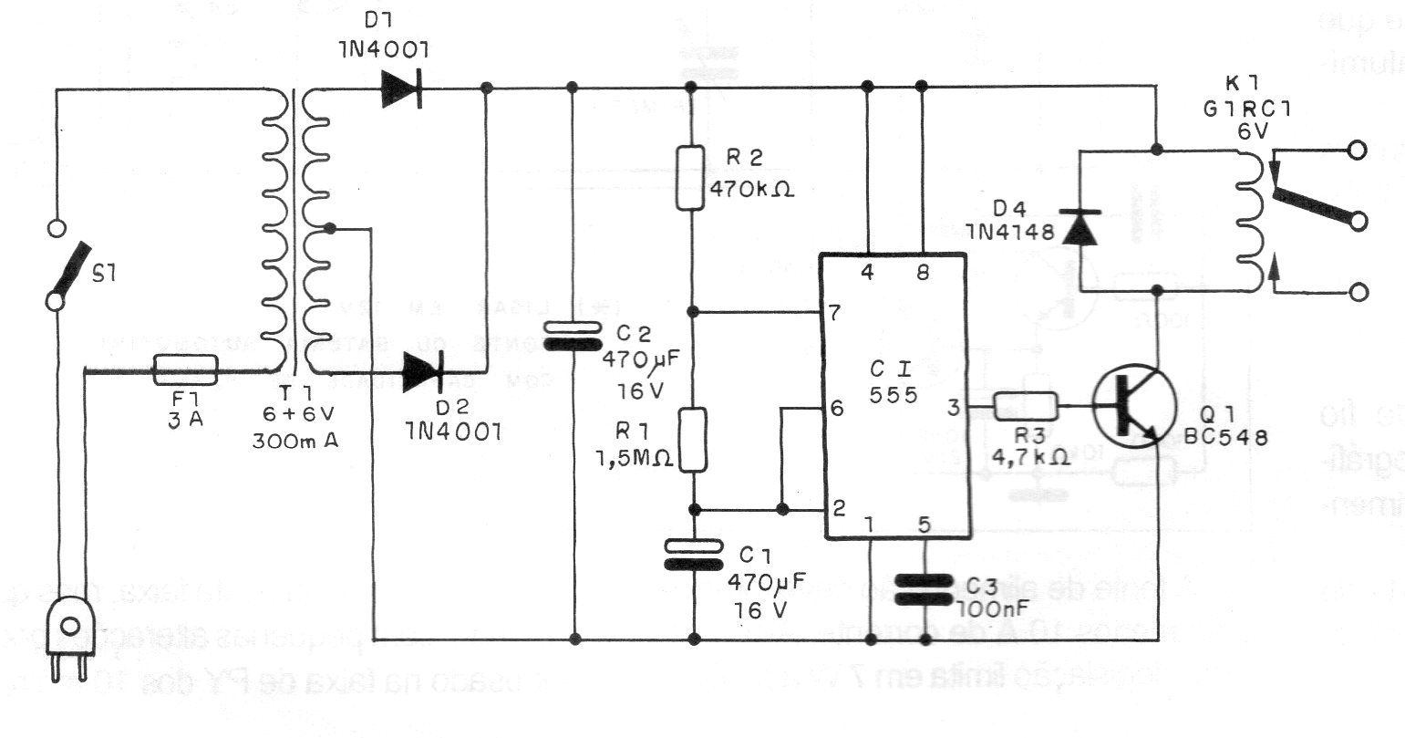
The purpose of this circuit is to intermittently start an aquarium air compressor. The intervals between activations are given by C1, which can be changed. In this case, it stays on for 12 minutes and stays off for 10 minutes in cycles that occur while it is on.




