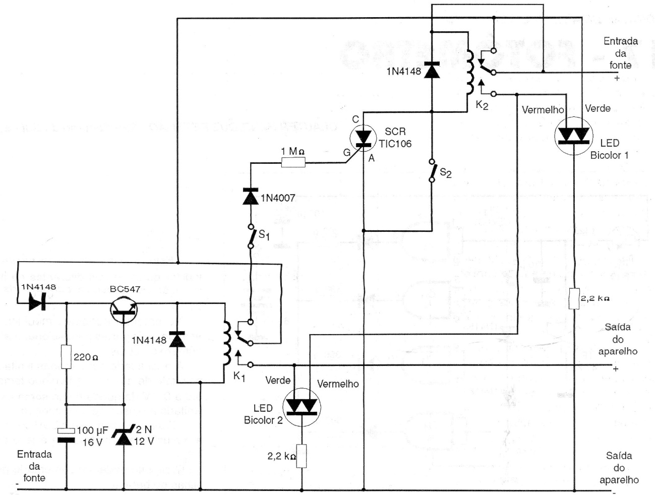
We found this circuit in a 1997 documentation. It can be used in any common 12 V source and has two relays that disconnect the source in the event of a short circuit.
This circuit controls a relay causing it to open and close its contacts at a speed that depends on the...
The TDA2613, supplied in a 9-pin SIL enclosure, provides a 6-watt power rating of 8 ohms with a...
This Audio System circuit was found in 1965 documentation. It is a 50 ohm line circuit with 22 dB...