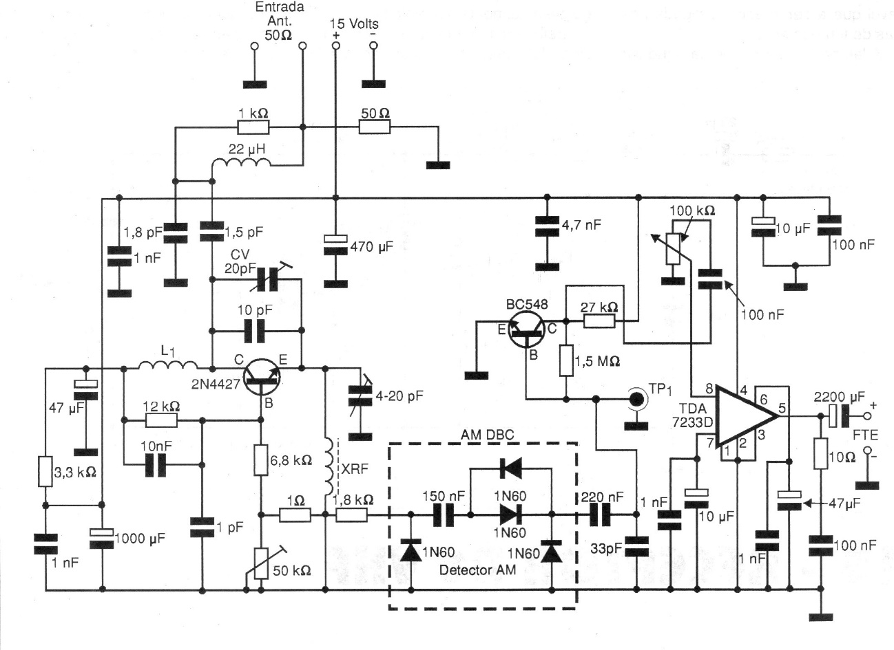
This circuit includes a power stage with an integrated circuit that is uncommon today. Equivalents can be used. L1 consists of 4 coils of wire 24 or 26 in the form of 1 cm without core. XRF is a shock formed by about 50 turns of wire 32 in a 100k x 1/8 W resistor. The power is provided by a 15 V power supply (CB17137E).




