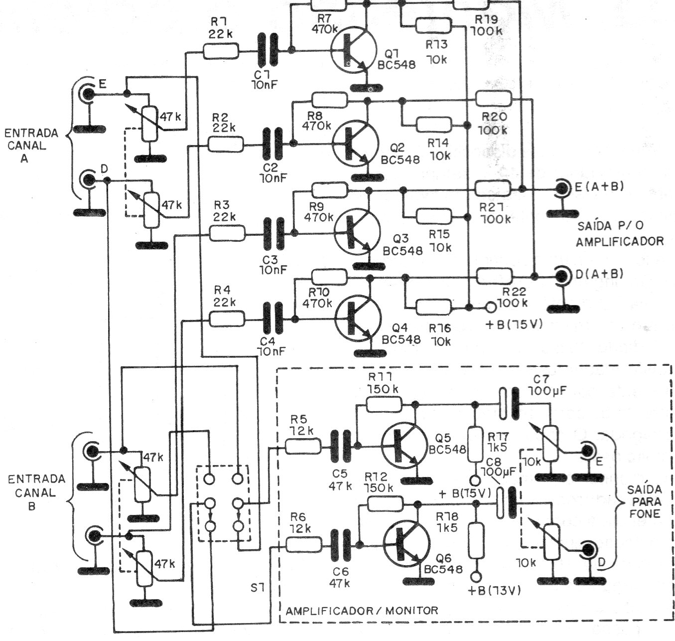
This circuit with traditional discrete components was found in a 1990 documentation. The circuit can be powered by 6 or 12 V from a source or batteries. Input and output cables must be shielded, and headphone output is included.
This circuit with traditional discrete components was found in a 1990 documentation. The circuit can be powered by 6 or 12 V from a source or batteries. Input and output cables must be shielded, and headphone output is included.