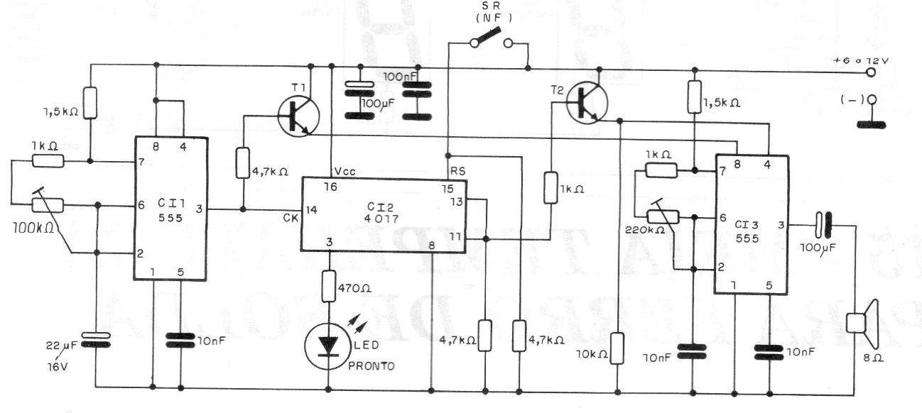
This circuit warns you with an audible signal every time someone passes through a door and forgets to open it. The circuit is connected so that the sensor inhibits the count by the 4017 and this inhibits the last 555 that generates an intermittent sound. The circuit is supplied with voltages from 6 to 12 V and the sensor is S2 that must be installed on the door.




