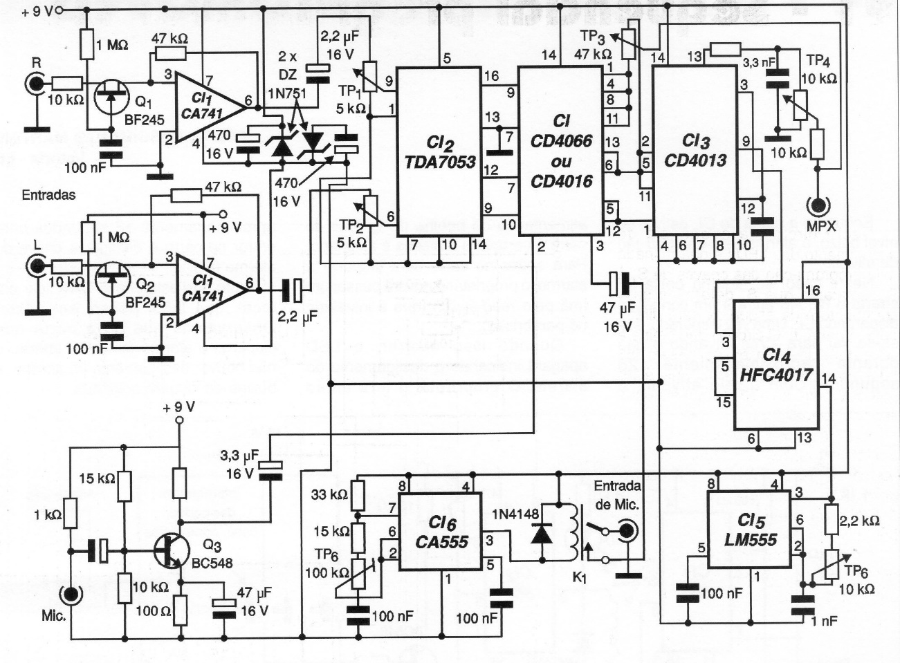
This circuit is from 2001 documentation, serving to multiplex stereo signals for FM transmitters. The circuit must be adjusted to obtain the frequency of the pilot signal and in addition, so that there is correct excitation of the channels. The power is supplied with a stabilized 9 V voltage. Signal connections must be short and shielded.




