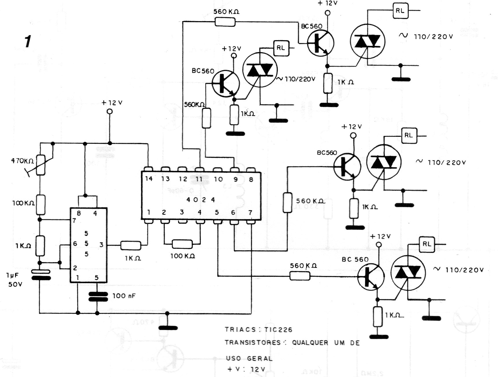
We found this circuit in a 1995 documentation. It drives 4 sets of colored incandescent lamps that flash in a controlled manner by a CMOS integrated circuit and at a speed given by the trimpot adjustment. The circuit must only be used with incandescent lamps and the triacs must be mounted on heat sinks.




