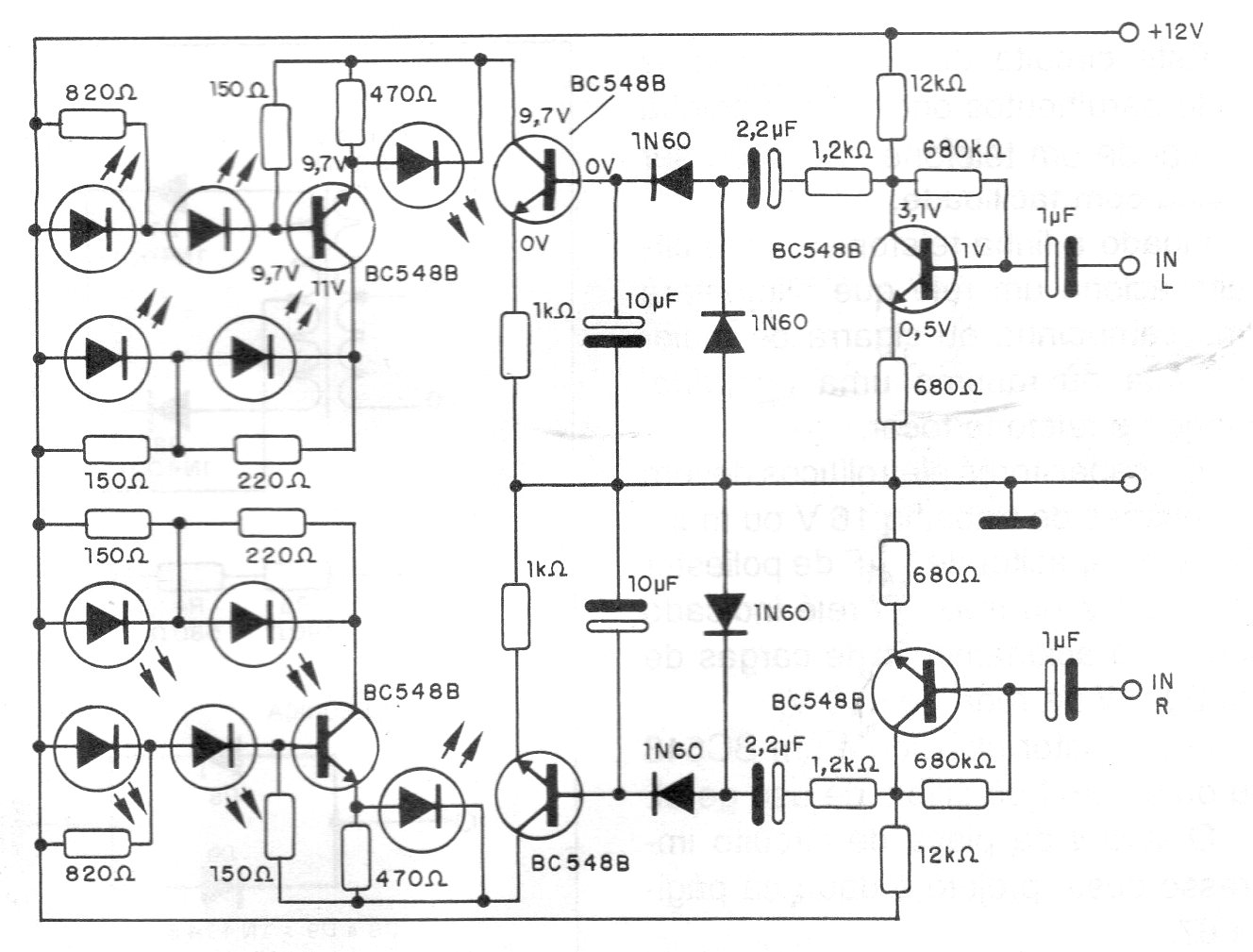
This circuit was obtained in a 1995 documentation and has a simple configuration using only common transistors. The circuit drives 5 LEDs for each channel of a stereo amplifier and is powered by a 12 V voltage that can come from the sound equipment with which it works.




