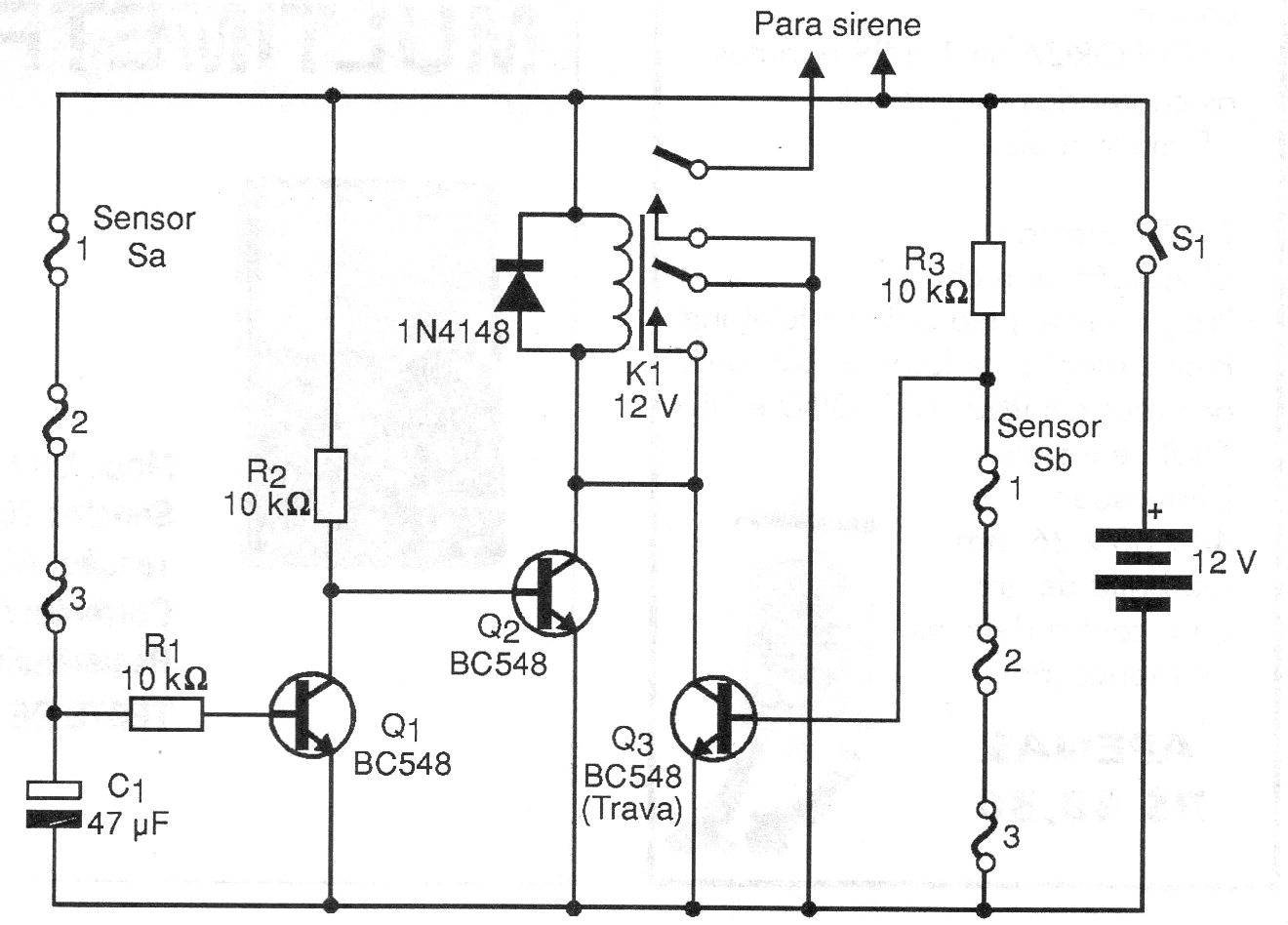
We found this circuit in a 1999 publication. All the components used are still common and the relay is 12 V according to the power supply. Consumption must be considered, and an automatic battery charger can be added. The circuit uses NO and NC sensors.




