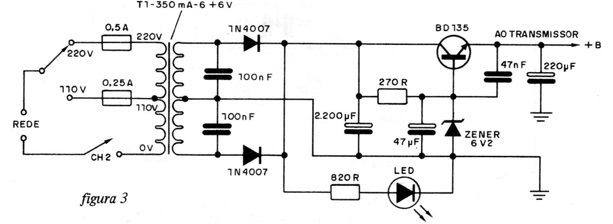
This circuit is indicated for supplying the CB17495E transmitter. The BD135 must have a small heat radiator and the zener may eventually have a higher voltage.
T Found in a 1992 Popular Electronics, this sophisticated circuit uses two speakers on a different...
We found this circuit in a 1995 documentation. It is a two-channel preamplifier for supplying a...
This timer was found in a 1980 publication. With the BC548 for Q1, an 8-ohm speaker with 6 V power...