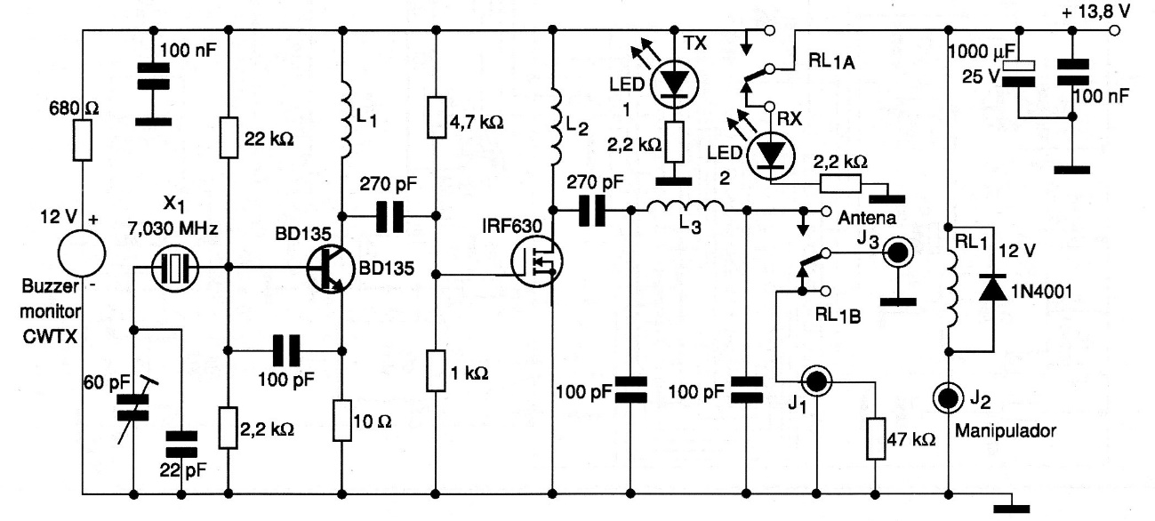
This circuit, found in a 2008 documentation, is intended for operation by radio amateurs in the 7 MHz (40 meters) band. The circuit has good power and with the use of an appropriate antenna it can reach a very long range in telegraphy. The coils L1 and L2 consist of approximately 40 turns of wire 28 in the form of 2 cm without core. L3 is formed by 20 turns of AWG 28 wire in a 2 cm form without core. The power transistor must be equipped with a heat sink.




