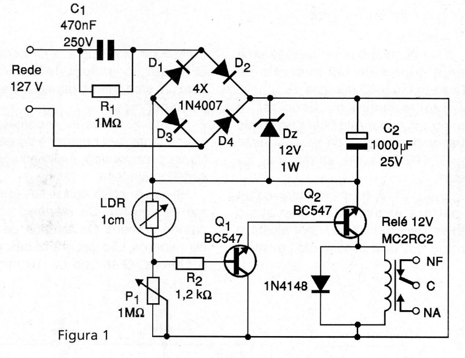
This circuit, from a 2002 documentation, is characterized by simplification, using a source without a transformer. Capacitor C1 must be made of polyester and for the 220 V network reduced to 220 nF. The circuit fires when the light falling on the LDR is cut off.




