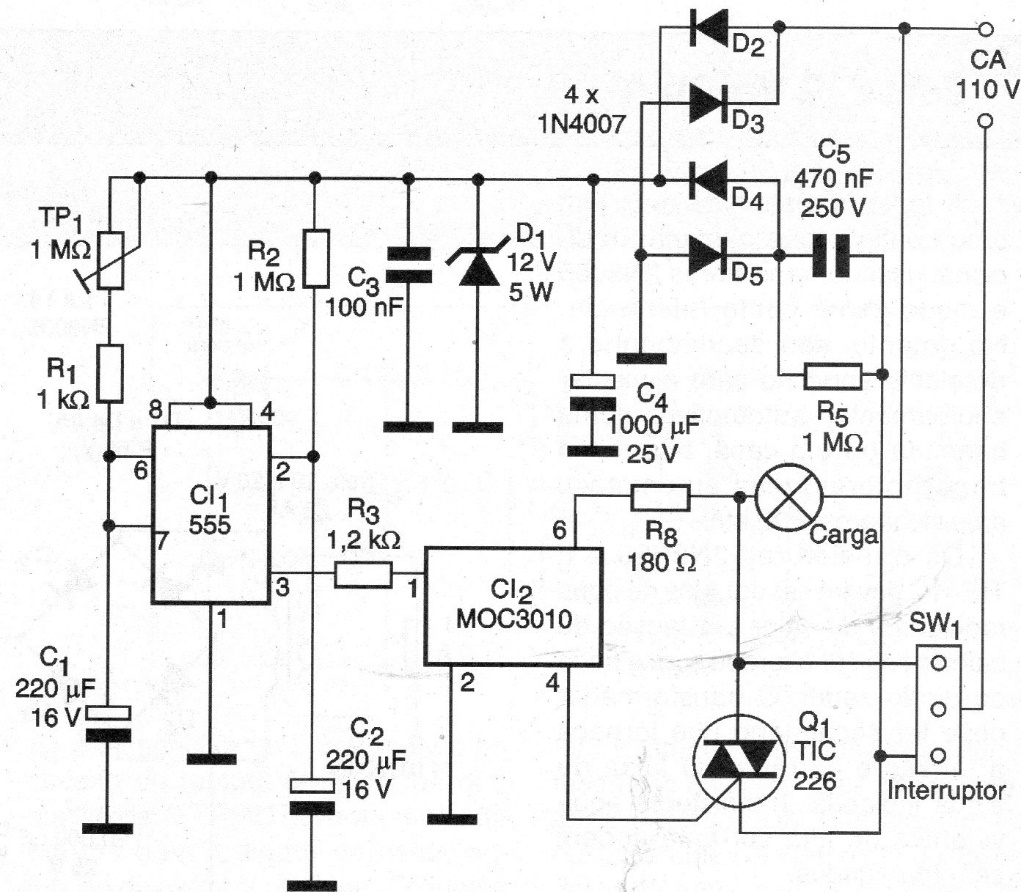
This circuit was found in a 2005 documentation. The triac must have a heat sink and the time is set in P1 for up to a few minutes. Longer time intervals can be obtained by increasing C1. The circuit uses a source without a transformer.
This circuit was found in a 2005 documentation. The triac must have a heat sink and the time is set in P1 for up to a few minutes. Longer time intervals can be obtained by increasing C1. The circuit uses a source without a transformer.