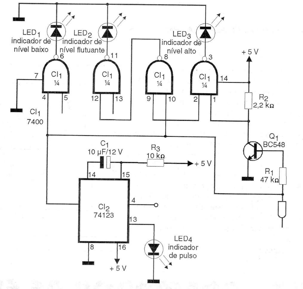
This circuit is indicated for the analysis of TTL circuits, being powered by 5 V taken from the circuit under analysis. The circuit has three indicator LEDs, two for high and low levels and the third for pulses.
This circuit is indicated for the analysis of TTL circuits, being powered by 5 V taken from the circuit under analysis. The circuit has three indicator LEDs, two for high and low levels and the third for pulses.