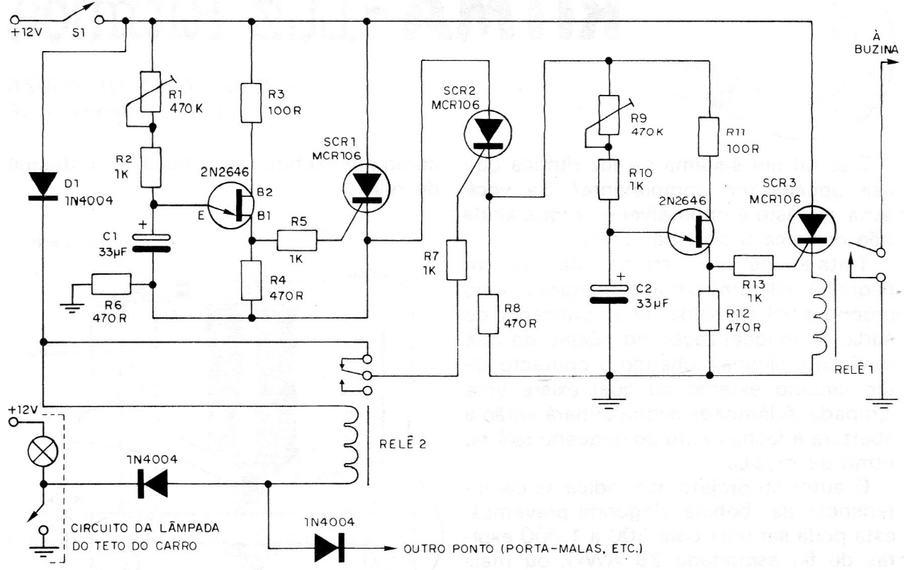
This alarm circuit was found in a 1982 publication. It uses components that can still be found easily, although the configuration is old. Time adjustments are made in the trimpots and depend on capacitors C1 and C2.
This alarm circuit was found in a 1982 publication. It uses components that can still be found easily, although the configuration is old. Time adjustments are made in the trimpots and depend on capacitors C1 and C2.