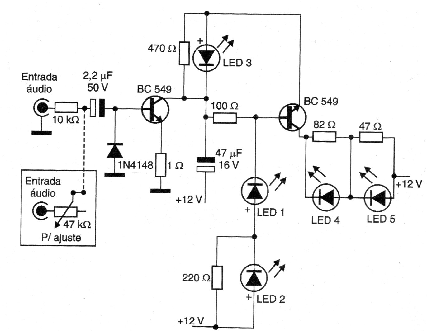
VU or Volume Units is a sound intensity indicator that can be installed on any stereo. The components used in this circuit are easy to obtain and the LEDs can be of any color. The LED blinks will accompany the music rhythm from LED1 to LED5 depending on the intensity of the sound. We also indicate how to add a potentiometer to adjust the sensitivity of the circuit. Transistors support equivalents and the circuit is wired to the speaker output of any stereo.




