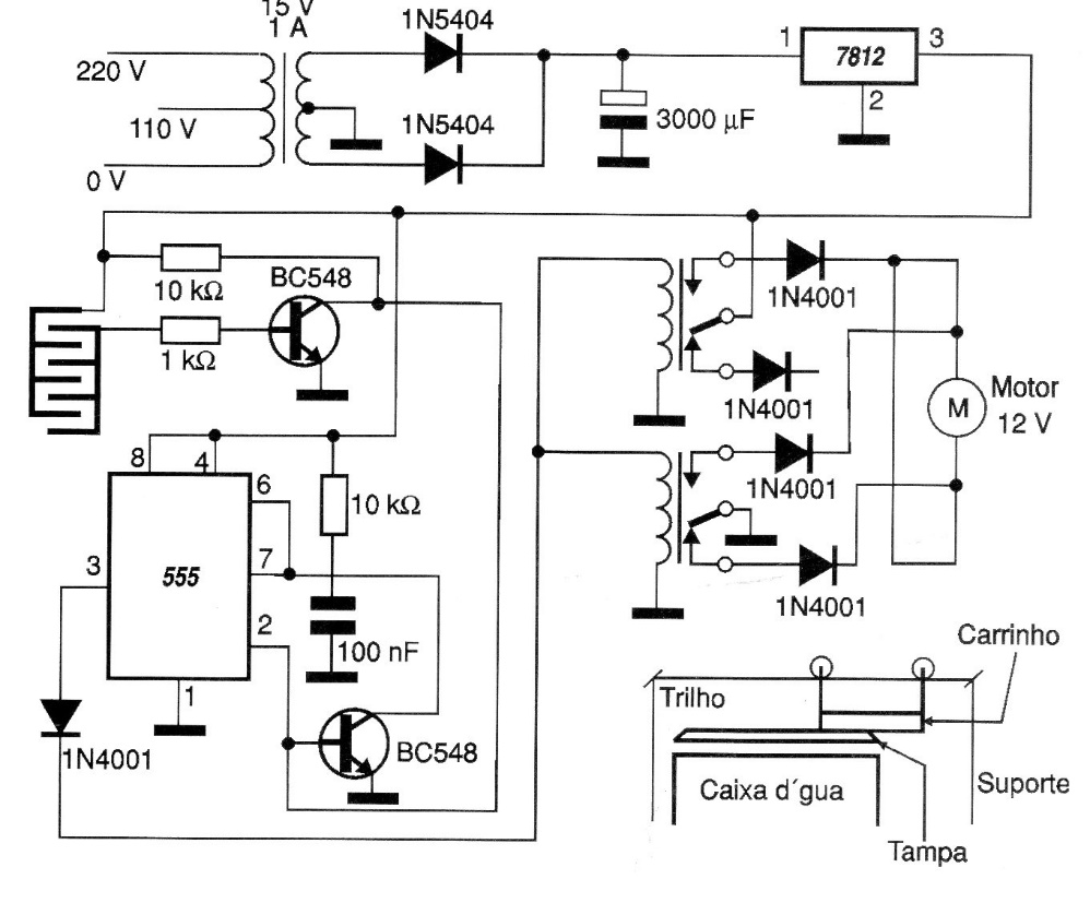
In this circuit, we have a sensor that consists of a phenolite plate with a labyrinth of fillets that is not touched. When the circuit encounters water, the 555 is triggered and generates a clock. This clock pulse acts on the relays determining the direction of rotation of the motor. The time the motor will be on is determined by the values of R and C connected to pins 6 and 7 of the 555 integrated circuit. The relays used must be capable of controlling the 12 V motor, and in this case, this motor must have at least maximum 1 A of current which is the capacity of the 7812.




