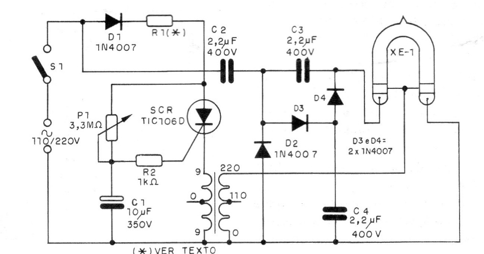
This strobe light circuit with xenon lamp was found in a 1995 documentation. The circuit is powered by both the 110 V and 220 V mains. The value of R1 depends on the mains, 2.7k x 10 W for the 110 V mains. and 4k7 x 10 W for the 220 V network.
This strobe light circuit with xenon lamp was found in a 1995 documentation. The circuit is powered by both the 110 V and 220 V mains. The value of R1 depends on the mains, 2.7k x 10 W for the 110 V mains. and 4k7 x 10 W for the 220 V network.