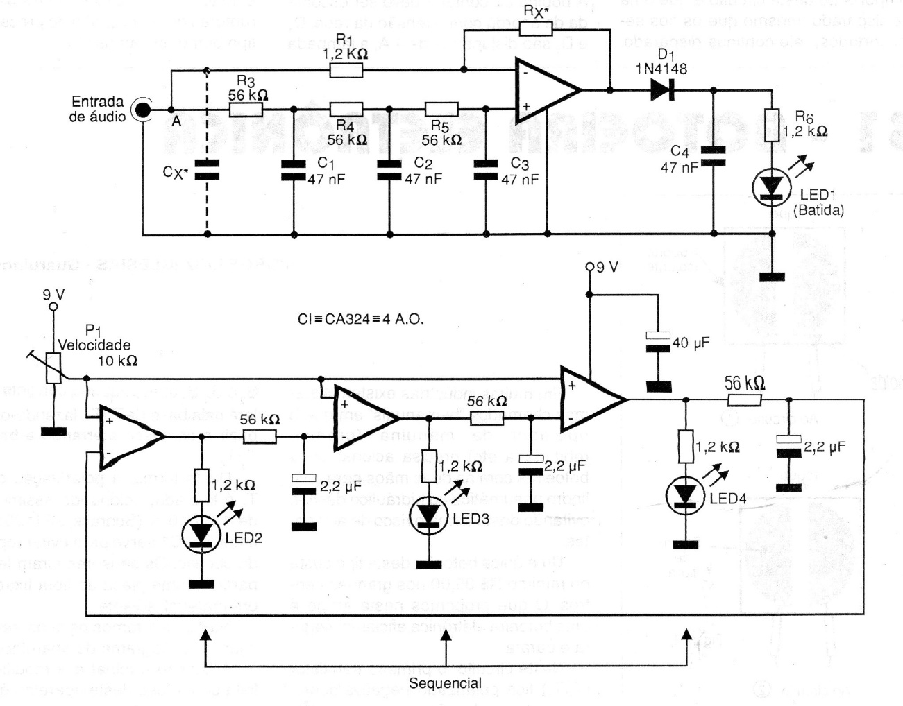
This circuit was found in a 1999 publication. Its purpose is to flash two LEDs according to the sound of an equipment and to randomly flash three LEDs at a controlled frequency
This current meter with many scales was found in a 80s American documentation. The operational amplifier...
This 90s Motorola circuit from, has current limiting foldback. The power transistor is from the...
This circuit was found in an Electronic Design from the 90s. The shapes of the signals obtained as result...