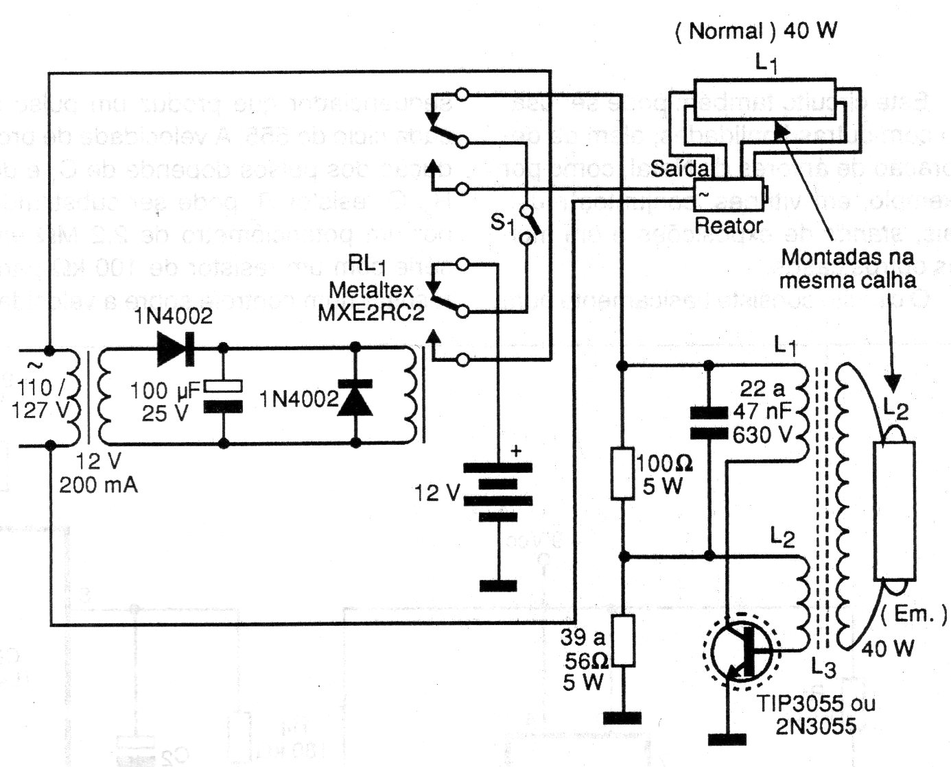
This emergency lighting circuit includes a small inverter for a small fluorescent lamp. The inverter transformer has L1 with 20 turns of AWG 20 wire, L2 with 22 turns of 23 AWG and L3 with 520 turns of AWG 23 wire or thinner on a ferrite rod. The direction of the L1 and L2 windings is important, because if one is reversed, the circuit does not oscillate.




