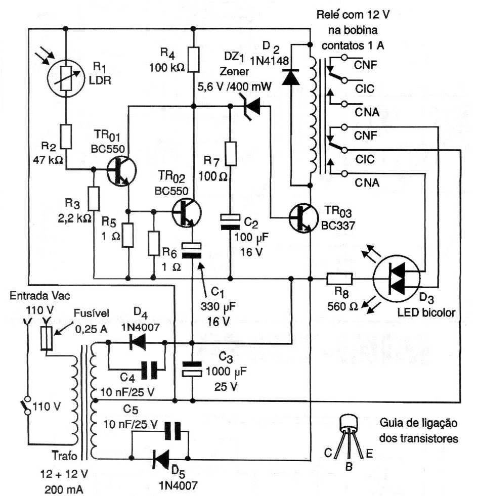
We found this light relay circuit in year 2000 documentation. The relay is 6 V and the circuit includes a power supply. It can be used to control various devices from the incident light in the LDR.
This current meter with many scales was found in a 80s American documentation. The operational amplifier...
This 90s Motorola circuit from, has current limiting foldback. The power transistor is from the...
This circuit was found in an Electronic Design from the 90s. The shapes of the signals obtained as result...