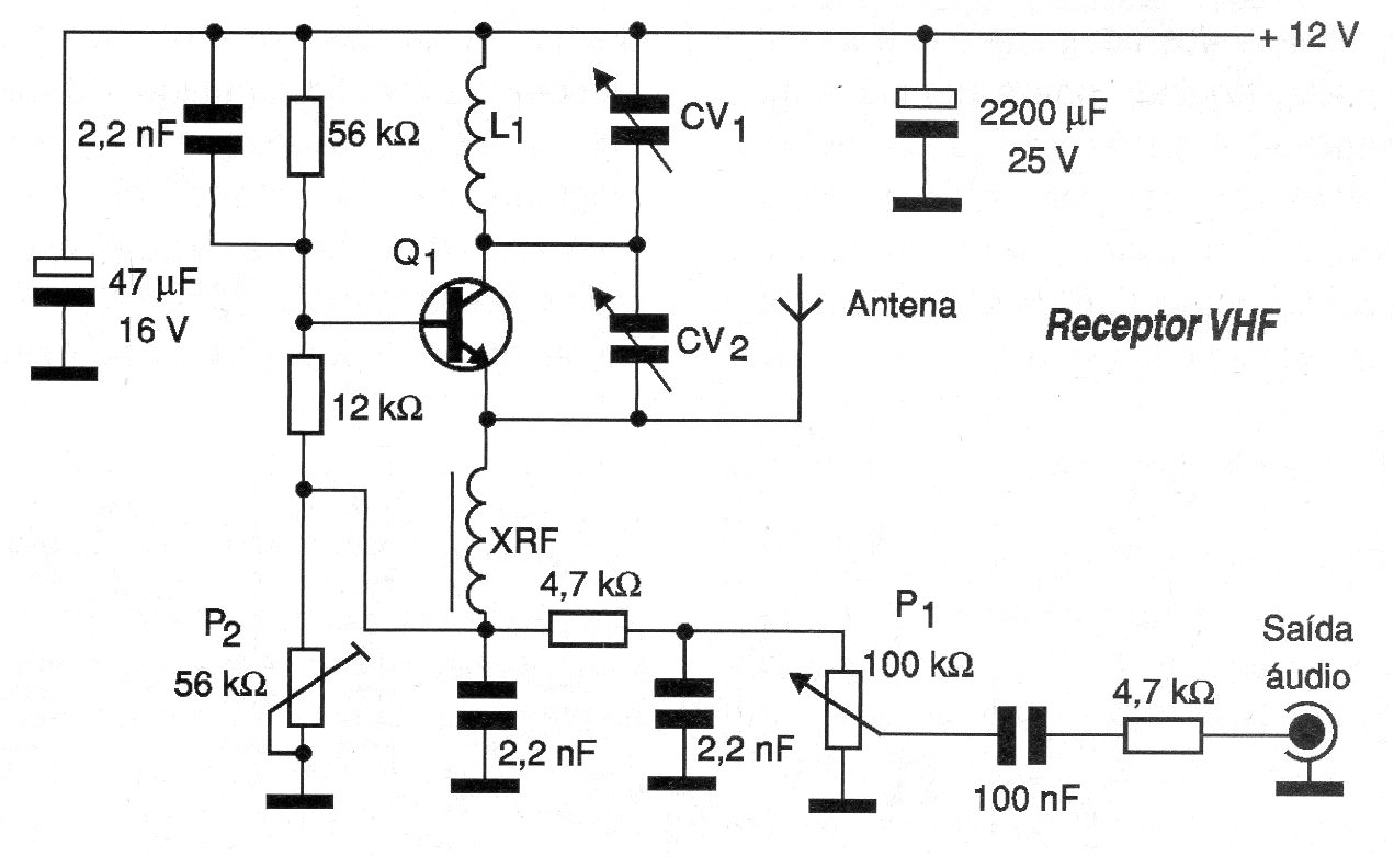
The output of this super-regenerative circuit must be connected to an audio amplifier. The coil can have 2 to 5 turns of wire 24 or 26 in the form of 1 cm without core to capture stations in the range of about 60 to 130 MHz. The circuit can be powered by voltages of 6 to 12 V and P1 adjusts the regeneration.




