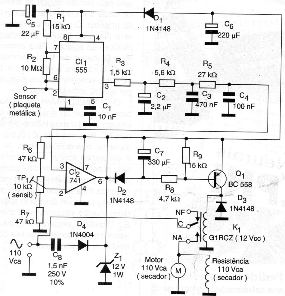
Of course, the design indicates a specific application for a touch switch. Thus, analyzing the circuit from the point of view of a touch drive, it can be adapted for several other applications. In the diagram, it was only necessary to indicate that the line going to pin 7 of the 741 is the power supply line for the circuit that will be connected to a 12 V source. We also note that it will be interesting to connect a 100 k ohms resistor in series with the sensor plate.




