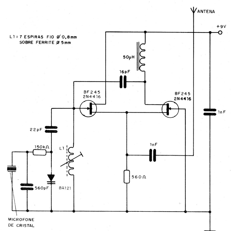
We found this circuit in a documentation from the 90's. The coil has its characteristics given next to the diagram. Power is provided by a 9 V battery and a range of a few tens of meters.
This circuit was found in 80's Popular Electronics. The components used are common and the number of...
This 10-step voltage indicator was obtained from a 1980s publication. The circuit is based on an...
This circuit was found in an old Electronic Design used to apply digital signals to an analog...