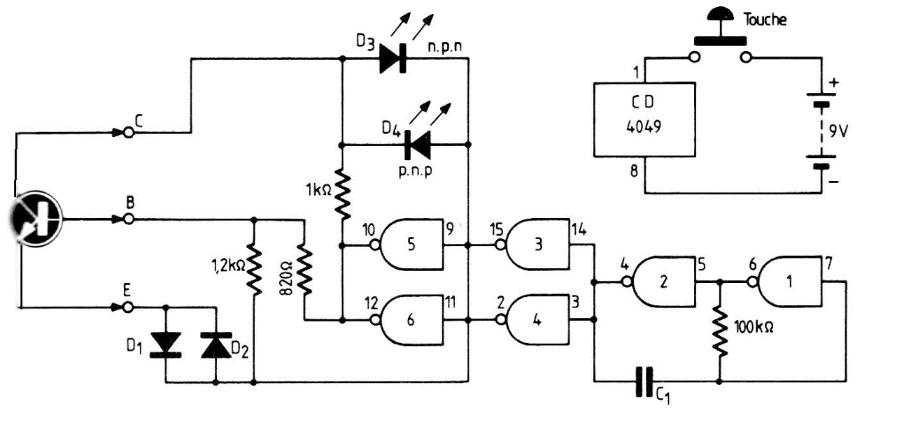
This interesting circuit for testing NPN and PNP transistors for general use and medium power was found in a French publication in 1981. It does not require switching the source depending on the type of transistor and the indication is given by flashing LEDs.




