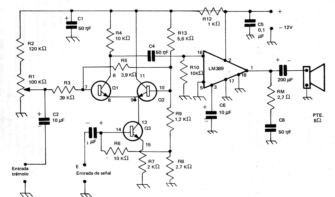
The operational amplifier is not very common today, but in its place an equivalent, even of greater power, can be used. The circuit is from an old documentation, remembering that the used transistors are included in the integrated circuit and in the case of their replacement they must be discrete external.




