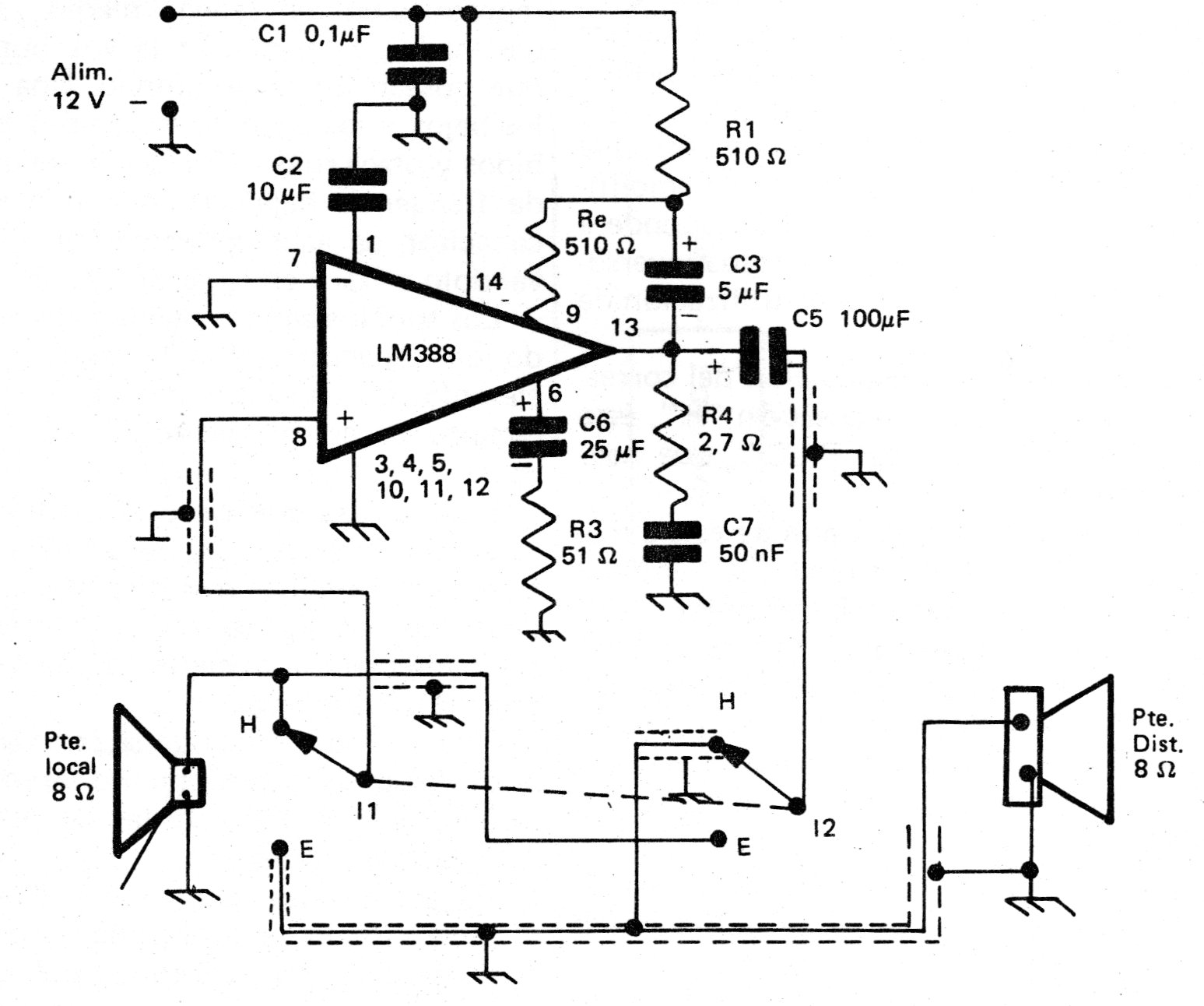
The integrated audio amplifier used in this project is not very common today, but more modern equivalents can be used in the corresponding configurations and with power according to the type. The circuit is from a documentation of the 70s and the range is limited to the resistance of the cable, not exceeding a few tens of meters.




