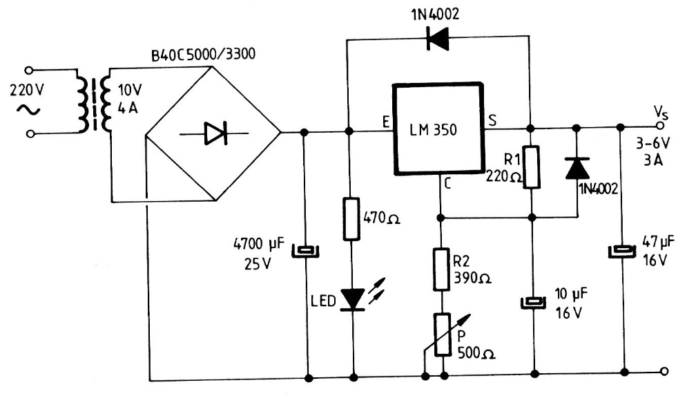
This 3 A adjustable source uses the LM350 integrated circuit, which must have a good heat radiator. The circuit is from 80s documentation and has been explored in other versions on this site.
We found this circuit, which appears with variations on this site, in a European documentation from the...
This circuit that drives an electromechanical counter of the time was found in Radio Electronics magazine...
Found in a Hands On Electronics of the 80s, this circuit makes use of a gas sensor of the time....