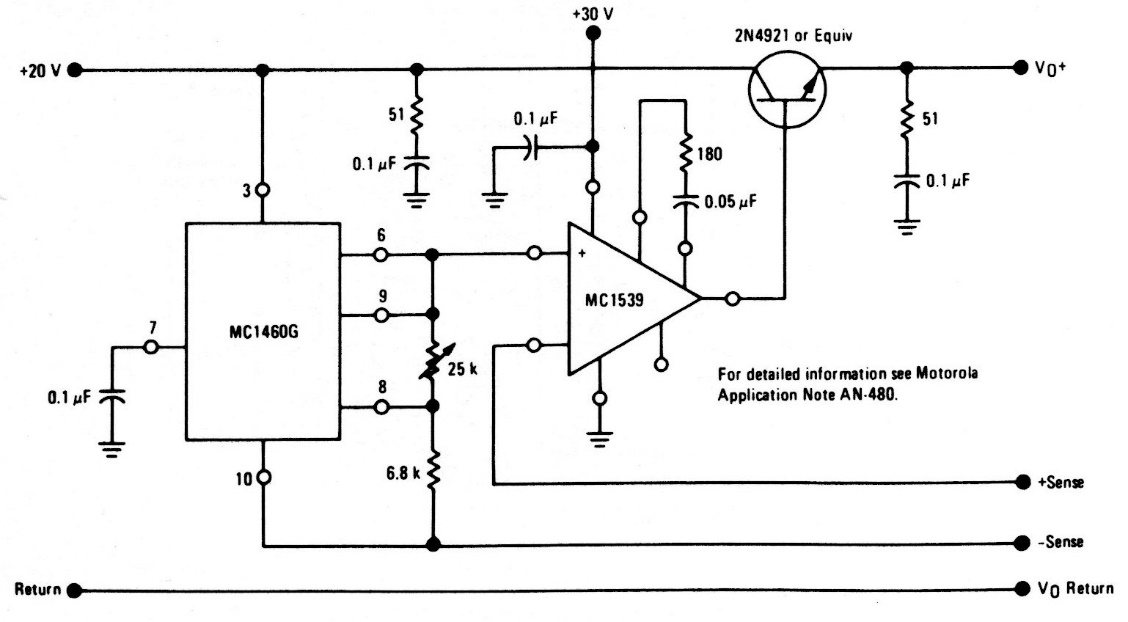
The circuit is from the MC1539 manual, an operational one close to the 741. The transistor admits equivalent and must be mounted in a good heat sink.
This Linear Technology circuit was found in a 1980s documentation. The circuit can swing up to a...
This circuit was found in a 1985 documentation. The transistor is of old Germanium type and the...
The operational amplifier is a type introduced at the time by RCA. The circuit is from a Radio...