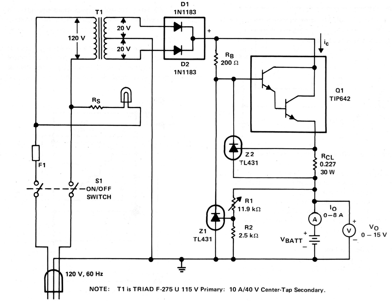
Some of the components used in this circuit are not very common today. The circuit is from a 1996 Texas Instruments linear applications manual. The circuit is suitable for charging automotive batteries and the maximum current is in the order of 10 A according to the instrument used. This must be the transformer secondary current.




