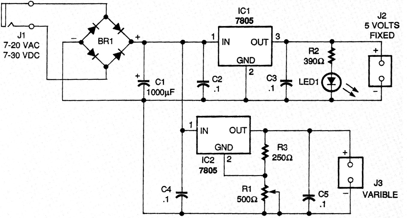
This double bench source has a fixed voltage output and an adjustable voltage output with current up to 1 A. The integrated circuits must be mounted on heat sinks. The diodes can be 1N4002 and the transformer using the input, which does not appear in the diagram, must have 7 to 20 V of secondary voltage with 2 A.




