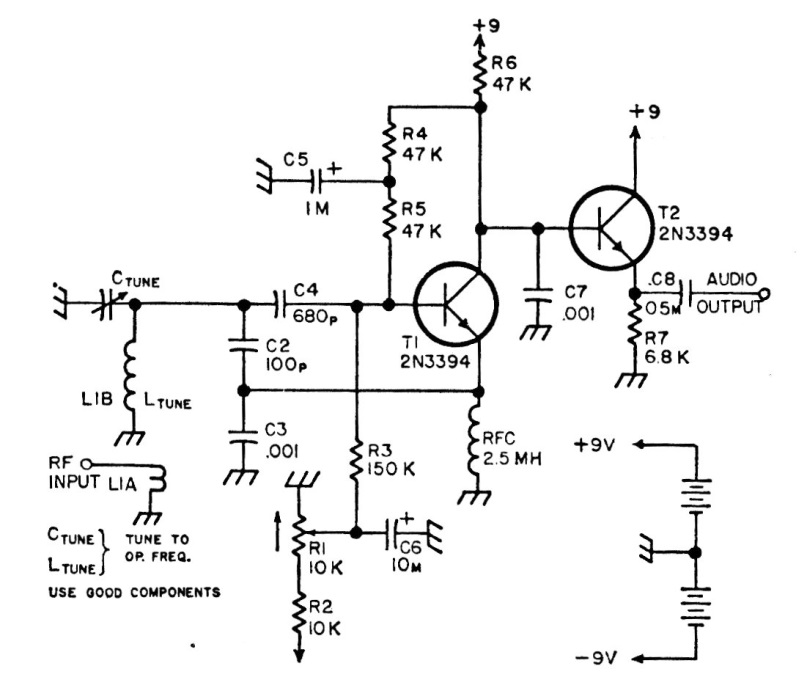
This regenerative detector circuit operates over a wide range of frequencies. The circuit was found in American documentation from the 1980s. The power supply is symmetrical and common RF transistors can be tried out like the BF494.
This regenerative detector circuit operates over a wide range of frequencies. The circuit was found in American documentation from the 1980s. The power supply is symmetrical and common RF transistors can be tried out like the BF494.