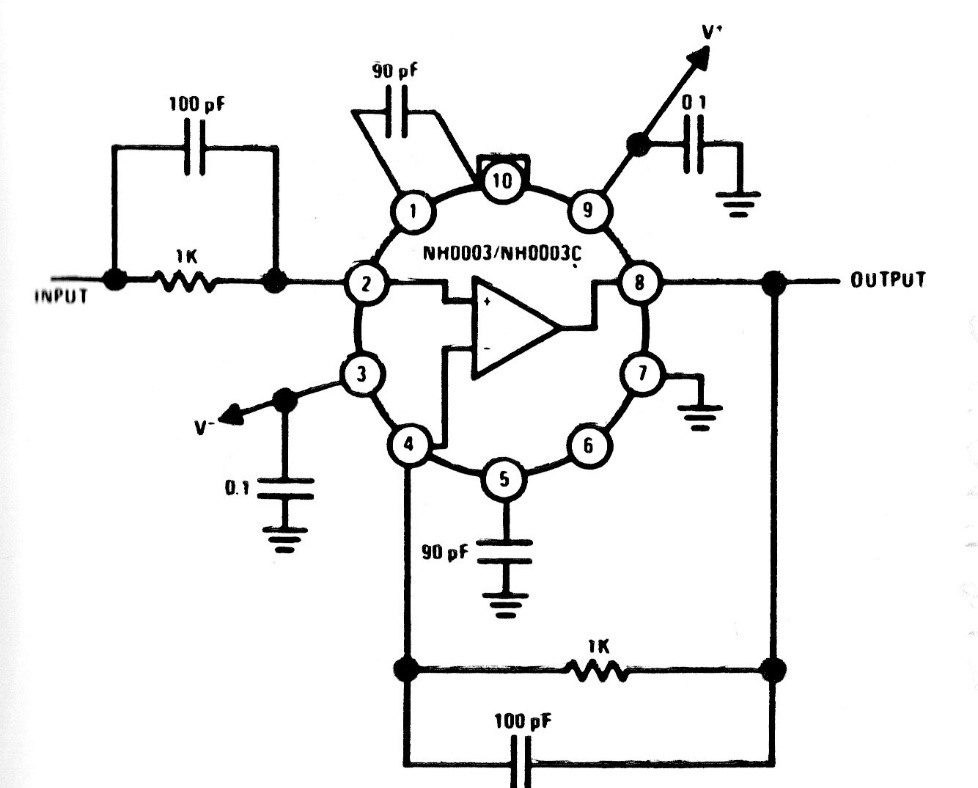
This voltage follower or amplifier with unit gain uses an unusual operational amplifier nowadays. The circuit can be implemented to use modern operationals. The power supply must be symmetrical.
The original frequency of the Pierce Oscillator with bipolar transistor is given by the crystal, which...
This circuit was found in an American magazine in 1978. It activates a relay when the speed of a...
An interesting and useful configuration for the control of power loads is shown in the figure. In this...