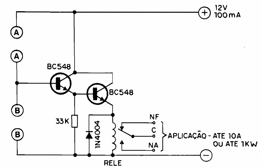
This circuit turns a relay on or off by touching the sensors or by connecting sensors at these points if we wish to have an automation. The circuit can also work with 6 V of supply, simply changing the relay.
This circuit turns a relay on or off by touching the sensors or by connecting sensors at these points if we wish to have an automation. The circuit can also work with 6 V of supply, simply changing the relay.