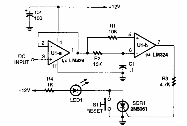
Found in a Popular Electronics from the 80's, this circuit triggers an SCR keeping an LED on when a signal applied to the input reaches a certain value. The circuit does not need a symmetrical power source.
Found in a Popular Electronics from the 80's, this circuit triggers an SCR keeping an LED on when a signal applied to the input reaches a certain value. The circuit does not need a symmetrical power source.