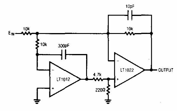
This circuit combines a low-offset and a high-speed operational amplifier. The circuit was found in Linear Technology documentation from the 1980s. The power supply must be symmetrical.

This circuit combines a low-offset and a high-speed operational amplifier. The circuit was found in Linear Technology documentation from the 1980s. The power supply must be symmetrical.
