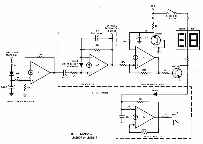
Found in documentation from the 1970s, this circuit uses an oscillator and a display to warn of speeding. The circuit applies to cars with contact breaker.
This circuit triggers an alarm when the mains power is cut off. The circuit was found in the July...
This acutely tuned circuit was found in American documentation from the 1960s. The transistors are germanium...
This small AM transmitter was found in American documentation from the 1980s. Transistor support...